High voltage lab power supply
The time has come to wake up this old gem I've had sitting in the basement for a few years.
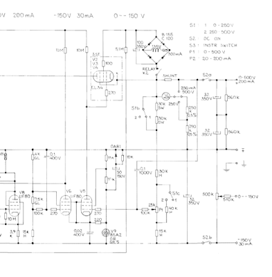
It's an Oltronix LS107, a Swedish made, regulated power supply with an adjustable 0-500 volts at 200mA, 2 separate 6,3 volt windings, and a 30mA 0-150 volts negative bias supply.
This is built up with vacuum tubes (who could have guessed) with 3(!) EL34's, a couple UL84's, UF80's and an 85A2 regulator tube.
The circuit is a series-shunt regulated supply, with the EL34's acting as pass elements, while an UF80 shunts the control grid voltage from the EL34's to ground, using feedback from the output to it's control grid, and the 85A2 as reference at it's cathode.
Before power up the unit, I begun by opening it, and had a good look at all the components. Nothing looked burnt or discolored. Not even the inside of the cabinet that sit close to the EL34's shows any signs of heat. A good sign. This has probably not been used much.
My initial plan was to replace all of the capacitors and the selenium rectifiers. I made a list of capacitors to order, but then remembered a thread on Ham.se, where a gentleman who used to work at the Rifa capacitor factory here in Sweden, claimed that their electrolytics was of really good quality, as compared to the the infamous rifa x-y caps that lurks between mains and chassis in many old test equipment. Looking at the overall state of the power supply, I figured I'll try it out.
I plugged the unit into my variac, and slowly raised the voltage.
There is a relay in the unit, that delays activation of HV of about 90 seconds (time to get the heaters warm). That did not like running at half the line voltage, so I forced that closed. At around 150 volts, the EL34's woke up, and the unit seemed to work, no smoke or hiss from the electrolytics.
I left it like that for about 1,5hours, and then applied full voltage.
Regulation is smooth. The voltmeter is quite accurate, about +-1%. I connected a 15K resistor across the terminals, and loaded the supply to 40mA. Using my scope, the ripple was around 10mV. I'm pleased with that.
Just a case of packing it together and see how long those selenium rectifiers hold up.
I'm sure this will come in handy in the future for all my vacuum tube gear.














Comments
Post a Comment